宁夏网
云平台
首页
产业中心
政策直通车
融资服务
项目申报
服务对接
双创服务
服务活动
人才对接
看样学样
首页
>
中小企业数字化转型服务平台
>
看样学样
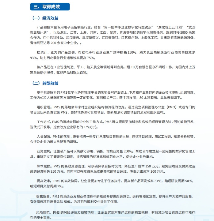
武汉亚为电子科技有限公司通过PMS数字化协同管理平台助推专用电子设备制造企业"链式"数字化转型
来源:
通知公告
宁夏回族自治区工业和信息化厅关于公布2025年制造业数字化转型 服务商名单的通知
自治区中小企业服务中心关于举办2025年12月份公开课的通知
自治区工业和信息化厅关于征集2025年自治区重点节能低碳技术的通知
自治区工业和信息化厅关于组织推荐2025年度国家中小企业公共服务示范平台(基地)创建对象的通知
自治区工业和信息化厅关于组织开展2025年度自治区中小企业公共服务体系能力提升项目考核评价工作的通知
在线客服
在线客服
微信公众号
◆
◆
工信厅网站
工信厅公众号
◆
◆